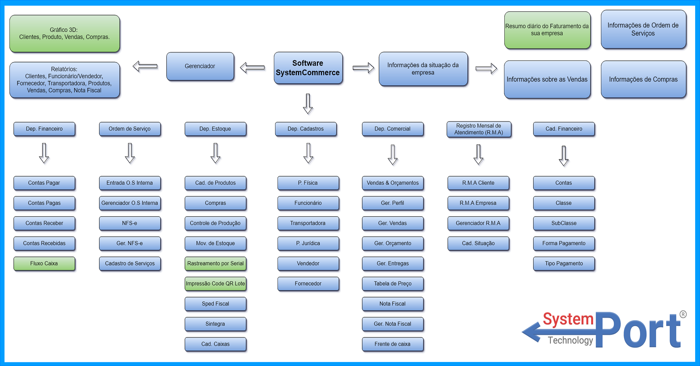
Esses são os organogramas do sistema ERP que o System Commerce. oferece, conheça as diversas possibilidades de funções que estão disponíveis para nossos clientes.




Estamos ansiosos pelo seu contato para que possamos demonstrar como nosso programa ERP pode melhorar a gestão da sua empresa.
2024 SystemPort - Todos os direitos reservados.